A. Chính sách bảo hành
I. Định nghĩa các thuật ngữ, tên gọi
| Tên gọi | Định nghĩa |
|---|---|
| DRONEVIET AGRI | Công ty Cổ phần Thiết Bị Bay DRONEVIET AGRI là công ty về ứng dụng thiết bị bay phun thuốc và được ủy quyền bởi Hãng sản xuất (gọi tắt là DJI) |
| Hãng sản xuất | DJI |
| Trạm dịch vụ DRONEVIET AGRI | Trung tâm bảo hành được ủy quyền bởi DJI và DRONEVIET AGRI để cung cấp các dịch vụ kỹ thuật liên quan đến sản phẩm DJI AGRAS, bao gồm: kiểm tra, bảo trì định kỳ, sửa chữa, thay thế linh kiện và tiếp nhận bảo hành. |
| Hệ thống phân phối chính hãng | Các Nhà Bán Hàng/ Đại lý được DJI ủy quyền cho các sản phẩm DJI |
| Sản phẩm gốc | Là sản phẩm được định nghĩa ở các phần Phụ lục đính kèm, thỏa mãn các điều kiện sau: (1) Chính hãng do DJI cung cấp tại thị trường Việt Nam (2) Chưa bị thay thế, chỉnh sửa hay can thiệp bởi bên thứ ba không được ủy quyền. |
| Phụ kiện đi kèm | Là những bộ phận, thiết bị hoặc vật dụng không thuộc cấu trúc chính của Sản phẩm gốc, nhưng được sử dụng kèm theo nhằm hỗ trợ quá trình vận hành, lưu trữ, bảo dưỡng hoặc sử dụng Sản phẩm gốc. |
| Linh kiện | Là những bộ phận cấu thành nên Sản phẩm gốc hoặc Phụ kiện đi kèm, có thể tháo rời, thay thế hoặc sửa chữa theo tiêu chuẩn kỹ thuật của DJI. Linh kiện bao gồm cả linh kiện tiêu hao (ví dụ: vòi phun, ron, gioăng, cánh quạt, bộ lọc, dây dẫn,…) và linh kiện bền (ví dụ: bo mạch, cảm biến, động cơ, khung sườn,…). Việc thay thế linh kiện phải tuân thủ khuyến nghị của DJI hoặc Trạm dịch vụ DRONEVIET AGRI. |
| Sản phẩm | Bao gồm: Sản phẩm gốc, Phụ kiện đi kèm, Linh kiện |
| Tem, nhãn sản phẩm | Là dấu hiệu nhận diện chính thức do DJI hoặc DRONEVIET AGRI phát hành và gắn trên sản phẩm, phụ kiện hoặc bao bì. Tem, nhãn sản phẩm bao gồm nhưng không giới hạn ở: • Tem bảo hành/tem niêm phong: dùng để xác định tình trạng nguyên vẹn của sản phẩm, chống tháo gỡ hoặc can thiệp trái phép. • Tem serial/QR code/MAC/IMEI: chứa thông tin mã số nhận dạng duy nhất để xác minh nguồn gốc, xuất xứ, ngày sản xuất và quản lý bảo hành. • Nhãn hàng hóa: thể hiện thông tin theo quy định pháp luật và tiêu chuẩn của Hãng sản xuất (tên sản phẩm, model, thông số kỹ thuật, xuất xứ). |
| Ngày kích hoạt | Là ngày Sản phẩm gốc hoặc Phụ kiện đi kèm, Linh kiện chính hãng DJI được kích hoạt lần đầu tiên thông qua ứng dụng DJI chính thức (ví dụ: DJI Agras, DJI Assistant) hoặc qua hệ thống quản lý sản phẩm của DJI áp dụng theo từng thời kỳ. |
| Ngày bắt đầu bảo hành | Ngày kích hoạt được DJI ghi nhận và lưu trữ trên hệ thống quản lý toàn cầu để làm căn cứ xác định ngày bắt đầu bảo hành. Trường hợp sản phẩm chưa được kích hoạt trên hệ thống, ngày xuất hàng trên chứng từ giao hàng do DRONEVIET AGRI hoặc Hệ thống phân phối chính hãng phát hành sẽ được xem là ngày bắt đầu bảo hành. Nếu có sự khác biệt giữa ngày kích hoạt và ngày xuất hàng trên chứng từ giao hàng, Ngày bắt đầu bảo hành sẽ ưu tiên ngày đến trước, trừ khi có quy định khác từ DJI. |
| Thời hạn bảo hành | Là khoảng thời gian tính từ ngày bắt đầu bảo hành trong đó sản phẩm chính hãng được DJI hoặc Trạm dịch vụ DRONEVIET AGRI cam kết bảo hành hoặc khắc phục lỗi kỹ thuật/phát sinh từ hãng sản xuất. |
| Bằng chứng hợp lệ | Là tập hợp những tài liệu, chứng từ hoặc thông tin do khách hàng cung cấp và được DJI chấp nhận để xác minh quyền lợi bảo hành. Bao gồm nhưng không giới hạn bởi các chứng từ sau: • Chứng từ giao hàng • Phiếu bảo hành • Các tài liệu ghi hình (Bao gồm Video và hình ảnh thể hiện rõ thời gian và địa điểm) sắc nét, thể hiện rõ được lỗi sản phẩm. Lưu ý: Trong một số trường hợp, bằng chứng dưới dạng hình ảnh chỉ mang tính chất minh họa thêm, không được xem là một chứng cứ. |
| Chứng từ giao hàng | Là tài liệu hoặc chứng từ hợp lệ do Hệ thống phân phối chính hãng DJI phát hành, dùng để xác nhận giao dịch mua sản phẩm. Bao gồm nhưng không giới hạn ở: • Hóa đơn tài chính hợp lệ của Công ty phân phối chính hãng phát hành (lưu ý: có ghi rõ Serial của thiết bị) • Phiếu xuất kho/phiếu giao nhận đi kèm sản phẩm (nếu có) • Phiếu mua hàng/phiếu thanh toán • Dấu/tem của nhà phân phối hoặc đại lý ủy quyền (nếu áp dụng) |
| Phiếu bảo hành | Là chứng từ do DJI, Hệ thống phân phối chính hãng phát hành đã được cung cấp cùng với sản phẩm tại thời điểm bán hàng, nhằm xác nhận quyền lợi bảo hành của khách hàng. Phiếu bảo hành phải bao gồm các thông tin tối thiểu: • Tên sản phẩm, model, số serial/QR code • Ngày mua hàng hoặc ngày kích hoạt • Thông tin Công ty phân phối chính hãng (tên, địa chỉ, mã số thuế) • Điều kiện và thời hạn bảo hành cơ bản |
| Bảo hành thay thế | Là hình thức bảo hành trong đó sản phẩm, linh kiện hoặc phụ kiện bị lỗi do nhà sản xuất (được xác định bởi DJI) sẽ được thay thế, sửa chữa bằng sản phẩm, linh kiện hoặc phụ kiện chính hãng khác có tính năng, công dụng và giá trị tương đương. |
| Bảo hành đổi mới | Là hình thức bảo hành trong đó toàn bộ sản phẩm bị lỗi do nhà sản xuất (được xác định bởi DJI) sẽ được đổi sang một sản phẩm chính hãng khác, thay vì chỉ sửa chữa hoặc thay thế linh kiện. Những sản phẩm được bảo hành đổi mới áp dụng theo chính sách của Hãng sản xuất ban hành từng thời kỳ |
II. Thời hạn bảo hành và điều kiện bảo hành
1. Thời hạn bảo hành
Xem chi tiết tại "các phần Phụ lục đính kèm" đính kèm.
2. Điều kiện, quy trình đánh giá bảo hành với "Sản phẩm"
2.1. Điều kiện bảo hành đối với "Sản phẩm"
Để được bảo hành, sản phẩm cần thỏa mãn các điều kiện sau:
- "Sản phẩm" được DRONEVIET AGRI hoặc Hãng sản xuất cung cấp hợp pháp (Nhập khẩu chính hãng) tại thị trường Việt Nam.
- "Sản phẩm" được sử dụng bình thường và tuân thủ đúng theo hướng dẫn của DRONEVIET AGRI hoặc Hãng sản xuất.
- "Sản phẩm" vẫn còn nguyên vẹn, không có dấu hiệu của sự tháo mở vỏ, nứt vỡ, va chạm, giả mạo hoặc thay đổi linh kiện.
- "Sản phẩm" phải còn được bảo hành theo thời hạn bảo hành nêu cụ thể ở "Các phần Phụ lục đính kèm" của Thông báo này.
- "Tem, nhãn sản phẩm" còn nguyên vẹn, không thấm nước, không có dấu hiệu của sự thay đổi hay giả mạo. Tem serial/QR code/MAC/IMEI của sản phẩm phải đúng theo số serial/QR code/MAC/IMEI thể hiện trên Chứng từ giao hàng hoặc Phiếu bảo hành.
- "Sản phẩm" được xác định hư hỏng, sự cố về chức năng do lỗi kỹ thuật từ Hãng sản xuất.
- "Sản phẩm" được Hãng sản xuất xác nhận bảo hành.
- "Sản phẩm" có đủ các Bằng chứng hợp lệ.
- Không nằm ngoài phạm vi ủy quyền của Hãng sản xuất.
- Không thuộc một trong các trường hợp được nêu cụ thể ở Mục 2.2 của thông báo này.
2.2. Các trường hợp không đủ điều kiện bảo hành đối với "Sản phẩm"
2.2.1. Trường hợp hư hỏng, sự cố vì các lý do sau
| Trường hợp | Mô tả chi tiết trường hợp |
|---|---|
| Lỗi vận hành, sử dụng sản phẩm không đúng cách của Quý Khách Hàng | • Không theo chỉ dẫn được đào tạo bởi các chuyên viên kỹ thuật của DRONEVIET AGRI • Lắp đặt không đúng hoặc sử dụng không đúng, không theo chỉ dẫn được nêu trong sổ tay hướng dẫn, tài liệu kỹ thuật từ Hãng sản xuất. |
| Hoạt động trong môi trường: • khắc nghiệt, thời tiết xấu như gió mạnh, mưa, cát và bụi, ẩm cao v.v; • điện từ phức tạp hoặc môi trường nguồn nhiễu mạnh như khu vực khai thác mỏ, tháp tín hiệu, tháp phát song vô tuyến điện, đường dây điện cao thế và trạm biến áp; • nhiễu lẫn nhau với các thiết bị không dây khác, chẳng hạn như nhiễu máy phát, nhiễu tín hiệu truyền video và nhiễu tín hiệu Wi-Fi, Loa; có GPS (GNSS, RTK,…) yếu, không đạt yêu cầu tối thiểu của Hãng sản xuất • có tĩnh điện mạnh hoặc điện trường mạnh hoặc gần các dây điện cao áp. |
|
| • Kết hợp và sử dụng bộ pin và bộ sạc không đúng cách. • Trọng lượng cất cánh vượt quá trọng lượng cất cánh an toàn • Lắp đặt, sử dụng và vận hành không đúng cách mà không tuân theo hướng dẫn • Tự ý cắm pin vào và bật sản phẩm thử sau khi sản phẩm bị sự cố. |
|
| • Hoạt động liên tục gây cháy hoặc lỗi cho các linh kiện điện tử và mạch điện. • Hư hỏng do cố ý sử dụng khi một trong các linh kiện, phụ kiện đi kèm đã bị lão hóa, hư hỏng, ẩm mốc, không còn đảm bảo tính an toàn kỹ thuật. • Hư hỏng do vận hành sản phẩm với phụ kiện đi kèm (bao gồm pin, sạc,…) không phải là sản phẩm chính hãng của Hãng sản xuất cung cấp cho sản phẩm gốc. |
|
| • Sử dụng Pin đã qua sửa chữa, Pin đã độ chế. • Sử dụng Pin khi Pin đã cảnh báo mức pin còn quá thấp hoặc bị lỗi hoặc việc bảo quản Pin không phù hợp gây biến dạng, tụt cell pin v.v. • Sử dụng thiết bị không tuân theo các quy định của pháp luật. |
|
| Lỗi vận hành, sử dụng Phụ kiện đi kèm, linh kiện, nhiên liệu phụ trợ không đúng cách của Quý Khách Hàng: • Sử dụng phụ kiện đi kèm, linh kiện hoặc nhiên liệu không đúng cách, không do DRONEVIET AGRI hoặc Hãng sản xuất cung cấp hoặc khuyến cáo. • Bất kỳ thiệt hại nào do vấn đề về độ tin cậy và khả năng tương thích do sử dụng bộ linh kiện của bên thứ ba không được Hãng sản xuất chứng nhận hoặc sử dụng sản phẩm với những linh kiện không tương thích. Bao gồm cả phần cứng và phần mềm. |
|
| Sửa chữa/thay thế/điều chỉnh sản phẩm | • Thay đổi sản phẩm so với thiết kế, kết cấu ban đầu mà không phải do trung tâm dịch vụ được ủy quyền bởi DRONEVIET AGRI hoặc Hãng sản xuất tiến hành. • Hư hỏng do sử dụng dịch vụ của nhà cung cấp sản phẩm, dịch vụ không được ủy quyền chính hãng hay giả mạo cửa hàng ủy quyền. |
| • Sửa đổi mạch theo hướng dẫn sử dụng không chính thức. • Sửa đổi, tháo rời hoặc mở vỏ trái phép không theo hướng dẫn hoặc sách hướng dẫn chính thức. • "Tem, nhãn sản phẩm", log khóa ốc có dấu hiệu giả mạo hoặc thay đổi. |
|
| • Không còn nguyên vẹn, có dấu hiệu mở vỏ, va chạm trầy xước thân vỏ. • Mọi hư hỏng do khách hàng sửa chữa phụ kiện mà không có hướng dẫn chính thức • Hư hỏng do cưỡng bức sử dụng các bộ phận đã cũ hoặc bị hư hỏng |
|
| Bảo quản, lưu kho, vận chuyển và bảo dưỡng sản phẩm: • Vận chuyển và bảo dưỡng sản phẩm không theo chỉ dẫn được đào tạo bởi các chuyên viên kỹ thuật của DRONEVIET AGRI. • Không theo chỉ dẫn được nêu trong sổ tay hướng dẫn, tài liệu kỹ thuật từ Hãng sản xuất. • Sản phẩm không kích hoạt sử dụng mà lưu kho quá 03 (ba) tháng |
|
| Điều kiện bất khả kháng | • Những hư hỏng gây ra bởi động đất, bão, lũ lụt, thủy kích, tai nạn, hỏa hoạn, sét đánh và các thiên tai khác, côn trùng, động vật. • Hư hỏng gây ra bởi các yếu tố bên ngoài: đùa nghịch, va đập, đất, cát, sỏi, đá, vật cứng sắc nhọn, tàn thuốc lá, hóa chất, phân động vật, muối, mưa, axit, động vật cắn, oxi hóa, hao mòn tự nhiên và các yếu tố tương đương. |
2.2.2. Các trường hợp khác
- Những hiện tượng xảy ra mà DRONEVIET AGRI thấy rằng không ảnh hưởng đến chất lượng và sự hoạt động của sản phẩm.
- Không cung cấp đủ Bằng chứng hợp lệ.
- Tai nạn hoặc thiệt hại rơi hay bị đâm bởi yếu tố phi sản xuất hoặc yếu tố thứ ba không xác định (ví dụ: Chim, dây điện, diều, bay vào vùng cấm, bị bắn hạ v.v.).
- Sản phẩm có tiếp xúc với độ ẩm, sự xâm nhập của các vật thể lạ (nước, dầu, cát, v.v). Hư hỏng sản phẩm do nước hay chất lỏng bao gồm và không giới hạn các sản phẩm có tính năng chống nước của DJI. Giấy quỳ bên trong sản phẩm đổi màu.
- Sản phẩm đã bị đánh cắp hoặc bị thất lạc.
- Sản phẩm hết hạn bảo hành.
- Thiệt hại do nhà cung cấp dịch vụ trái phép gây ra.
- Hoạt động liên tục hoặc không có lỗi trên sản phẩm.
- Mất hoặc hư hỏng dữ liệu được lưu trong sản phẩm của Quý Khách hàng dẫn đến Hãng sản xuất không thể phân tích được nguyên nhân sự cố.
- Mọi hình thức hỗ trợ kỹ thuật, bao gồm hướng dẫn sử dụng, xử lý lỗi cài đặt và thiết lập sản phẩm không chính xác.
- Bất kỳ hư hỏng nào do phần mềm gây ra, bất kể là được cài đặt sẵn khi mua sản phẩm hay được cài đặt thêm vào sau mà không theo hướng dẫn chính thức từ DRONEVIET AGRI và Hãng sản xuất.
- Lỗi hoặc hư hỏng gây ra bởi bất kỳ sản phẩm của bên thứ ba nào, kể cả những sản phẩm mà DJI có thể cung cấp hoặc tích hợp vào sản phẩm DJI theo yêu cầu của Quý khách hàng nhưng không được Hãng sản xuất hoặc DRONEVIET AGRI khuyến nghị.
- Vi phạm các hướng dẫn, khuyến cáo từ Hãng sản xuất trong sổ tay hướng dẫn, Mục III. Lưu ý và nghĩa vụ của Quý khách hàng.
- Các trường hợp được nêu tại trang website chính thức của Hãng sản xuất: https://www.dji.com/global/service/policy và ứng dụng DJI Smart Farm.
III. Lưu ý và nghĩa vụ của Quý khách hàng
Một số lưu ý đến quý khách hàng để tránh làm sản phẩm hư hỏng nặng hơn và ảnh hưởng đến quá trình xét duyệt bảo hành:
- Bảo quản các tem bảo hành của DRONEVIET AGRI thật cẩn thận.
- Cần cung cấp đầy đủ bằng chứng và thông tin sự cố khi mang sản phẩm đến Trạm dịch vụ DRONEVIET AGRI.
- Sử dụng sản phẩm theo đúng phương pháp đã được đào tạo và theo hướng dẫn từ sổ tay hướng dẫn của Hãng sản xuất.
- Tiến hành kiểm tra bảo dưỡng định kỳ theo lịch DRONEVIET AGRI khuyến cáo.
- Thay thế các bộ phận định kỳ, các chất lỏng, dầu mỡ theo đúng hướng dẫn sử dụng đã được đào tạo và theo đúng sổ tay hướng dẫn của hãng DJI.
- Trường hợp sản phẩm rơi vỡ, va chạm,… quý khách hàng lưu ý:
- Cung cấp đủ bằng chứng: chụp ảnh, quay đủ video (sử dụng phần mềm timestamp) bằng chứng hiện trường xung quanh khu vực xảy ra sự cố, hiện trạng của sản phẩm.
- Giữ nguyên sản phẩm, không được bật lại sản phẩm, tay cầm điều khiển (để tránh mất dữ liệu phân tích sự cố và gây hư hỏng thêm).
- Cung cấp thời gian xảy ra sự cố.
B. Quy trình đánh giá bảo hành
I. Các bước đánh giá bảo hành
Bước 1: Xác định sản phẩm đủ điều kiện bảo hành (Thỏa mãn các điều kiện nêu chi tiết ở "Chính sách bảo hành")
Bước 2: Tiến hành xác định nguyên nhân hư hỏng của sản phẩm để đánh giá, lựa chọn Phương pháp bảo hành:
- Sửa chữa, bảo dưỡng, khắc phục lỗi
- Bảo hành thay thế
- Bảo hành đổi mới
| Trường hợp | Sản phẩm áp dụng | Đánh giá hư hỏng, sự cố | Phương pháp bảo hành | Thời hạn bảo hành của sản phẩm tính từ Ngày bắt đầu bảo hành |
|---|---|---|---|---|
|
Ngoại quan toàn bộ sản phẩm không có dấu hiệu rơi vỡ, va chạm, hư hỏng,... Sản phẩm bị lỗi do Hãng sản xuất và còn nằm trong thời hạn bảo hành. |
Các sản phẩm chung (Không bao gồm Pin Máy Bay Thông Minh) |
Lỗi báo trên tay cầm/Lỗi về mặt kỹ thuật và có hoạt động bất thường | Bảo hành thay thế linh kiện tương ứng | Theo thời hạn bảo hành của sản phẩm dựa trên hướng dẫn và kết luận từ Hãng sản xuất và căn cứ vào thời gian bảo hành được nêu chi tiết tại "các phần Phụ lục đính kèm" đính kèm thông báo này |
| Pin Máy Bay Thông Minh | Các lỗi liên quan đến Cell Pin | Gửi thông tin về tình trạng sản phẩm cho hãng sản xuất giám định và thực hiện theo hướng dẫn và kết luận từ Hãng sản xuất | Theo thời hạn bảo hành của sản phẩm dựa trên hướng dẫn và kết luận từ Hãng sản xuất và căn cứ vào thời hạn bảo hành được nêu chi tiết tại "các phần Phụ lục đính kèm" đính kèm thông báo này | |
| Các lỗi liên quan đến Module nắp trên pin thông minh | Bảo hành thay thế linh kiện tương ứng | Theo thời hạn bảo hành của sản phẩm dựa trên hướng dẫn và kết luận từ Hãng sản xuất và căn cứ vào thời gian bảo hành được nêu chi tiết tại "các phần Phụ lục đính kèm" đính kèm thông báo này | ||
| Cổng sạc của Pin | Bảo hành thay thế linh kiện tương ứng | Theo thời hạn bảo hành của sản phẩm dựa trên hướng dẫn và kết luận từ Hãng sản xuất và căn cứ vào thời gian bảo hành được nêu chi tiết tại "các phần Phụ lục đính kèm" đính kèm thông báo này | ||
|
Sản phẩm có dấu hiệu va chạm, rơi không rõ nguyên nhân, hư hỏng về mặt ngoại quan hoặc Sản phẩm có dấu hiệu bị cháy xém, đoản mạch,.. hư hỏng về mặt ngoại quan, không hiển thị lỗi báo trên tay cầm và còn nằm trong thời gian bảo hành. |
Các bộ phận bên ngoài khác liên quan đến linh kiện cơ khí thông thường (ví dụ: Miếng dán hiển thị mức pin, Miếng cao su bảo vệ đế dưới pin, Nút cao su bịt kín nắp đậy tay cầm pin, Thanh nội lót trong tay cầm pin, Tay quai xách...) | Thay thế linh kiện tương ứng (ví dụ: Miếng dán hiển thị mức pin, Miếng cao su bảo vệ đế dưới pin, Nút cao su bịt kín nắp đậy tay cầm pin, Thanh nội lót trong tay cầm pin, Tay quai xách...) | Chỉ thay thế. Không bảo hành. | Theo thời hạn bảo hành của sản phẩm dựa trên hướng dẫn và kết luận từ Hãng sản xuất và căn cứ vào thời hạn bảo hành được nêu chi tiết tại "các phần Phụ lục đính kèm" đính kèm thông báo này |
| Các sản phẩm chung (Bao gồm Pin Máy Bay Thông Minh) |
Gửi dữ liệu sản phẩm để Hãng sản xuất kiểm tra, kết luận | Theo hướng dẫn và kết luận từ Hãng sản xuất | Theo thời hạn bảo hành của sản phẩm dựa trên hướng dẫn và kết luận từ Hãng sản xuất và căn cứ vào thời hạn bảo hành được nêu chi tiết tại "các phần Phụ lục đính kèm" đính kèm thông báo này |
II. Các lưu ý
- Sản phẩm được bảo hành sẽ được DRONEVIET AGRI thu giữ lại.
- Sản phẩm được thay thế cho Sản phẩm được bảo hành sẽ tiếp nối thời gian bảo hành còn lại theo chính sách bảo hành của Hãng sản xuất với Sản phẩm gốc (áp dụng trong trường hợp bảo hành thay thế).
- Có thu phí dịch vụ tương ứng với các gói bán hàng khác nhau theo chính sách của quý khách hàng tùy từng thời điểm (nếu có).
- Trường hợp Sản phẩm thay thế, sửa chữa phải trả phí tại các Trạm dịch vụ DRONEVIET AGRI bị lỗi do Hãng sản xuất sau khi thay thế, sửa chữa sẽ được bảo hành nếu đủ điều kiện và theo thời hạn bảo hành được nêu chi tiết ở "các phần Phụ lục đính kèm" đính kèm thông báo này hoặc tiếp nối thời gian bảo hành còn lại của Sản phẩm gốc, tùy điều kiện nào dài hơn.
- Bảo hành đổi mới áp dụng trong trường hợp có kết luận từ Hãng sản xuất cho phép đổi mới sản phẩm.
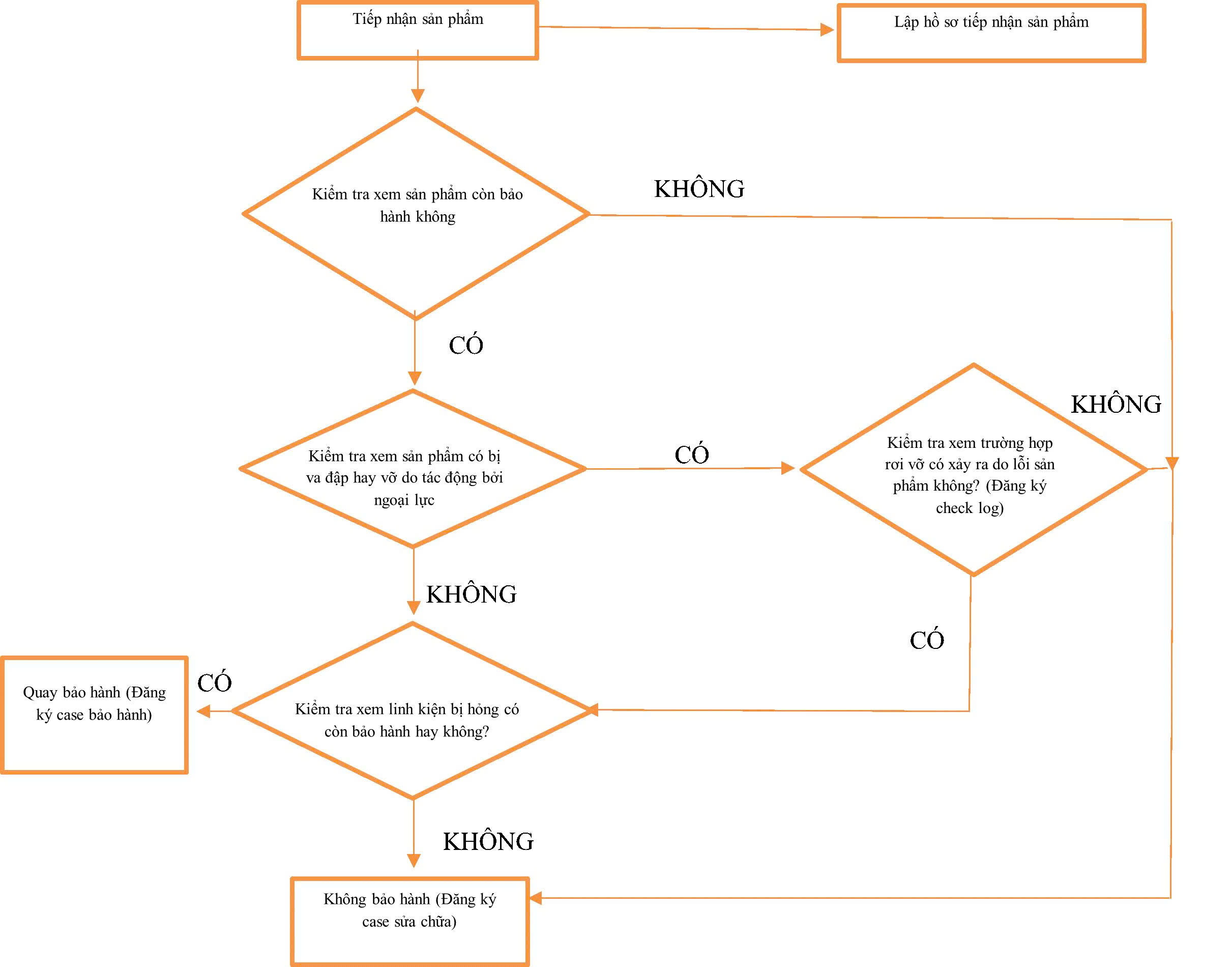
C. Quy trình bảo hành
| Bước | Nội dung | Diễn giải chi tiết |
|---|---|---|
| Bước 1 | Tiếp nhận sản phẩm | Khách hàng trực tiếp mang sản phẩm đến Trạm dịch vụ DroneViet Agri yêu cầu dịch vụ |
| Bước 2 | Lập hồ sơ tiếp nhận sản phẩm | Kỹ thuật viên tiếp nhận, ghi lại đầy đủ thông tin: 1/ Khách hàng 2/ Model Sản phẩm 3/ Tình trạng ban đầu của sản phẩm tiếp nhận 4/ Phụ kiện đi kèm 5/ Trạng thái sự cố |
| Bước 3 | Giám định sản phẩm | 1/ Ghi nhận hiện trạng, ngoại quan sản phẩm 2/ Chụp ảnh Tem, nhãn sản phẩm, quay video ngoại quan sản phẩm. 3/ Đánh giá bảo hành, sửa chữa sản phẩm: 3.1. Căn cứ vào "Chính sách bảo hành" để giám định sản phẩm và thực hiện Các bước đánh giá bảo hành theo "Quy trình đánh giá bảo hành" đối với sản phẩm gốc, linh kiện đi kèm, và phụ kiện đi kèm (nếu có). 3.2. Xác định nguyên nhân lỗi và lập danh sách linh kiện cần bảo hành thay thế hoặc bảo hành đổi mới |
| Bước 4 | Lập hồ sơ bảo hành | 1/ Lên hồ sơ đề nghị bảo hành 2/ Lập phiếu bàn giao sản phẩm bảo hành 3/ Lập biên bản kiểm tra kỹ thuật |
| Bước 5 | Thông báo danh sách linh kiện bảo hành Báo giá, xử lý công nợ bảo hành |
1/ Kiểm tra toàn bộ hệ thống, quay video quá trình tháo lắp, xác định nguyên nhân và lập danh sách linh kiện cần thay. 2/ Lập phiếu xuất kho linh kiện thay thế 3/ Gửi báo cáo lỗi, phương án xử lý và chi phí bảo hành cụ thể. Chỉ sửa chữa, bảo hành khi khách hàng xác nhận đồng ý. 4/ Lập biên bản nhận tiền cọc bảo hành. |
| Bước 6 | Tiến hành sửa chữa, quay video, hình ảnh để lưu bằng chứng đăng ký case bảo hành | 1/ Quay, chụp ngoại quan tình trạng Sản phẩm trước sửa chữa 2/ Quay, chụp chi tiết, rõ ràng: + SN Sản phẩm + Ảnh Log (Đối với trường hợp Sản phẩm rơi, vỡ, hoặc máy bay có linh kiện bị hư hỏng, nứt, cháy, gãy, đứt, mòn, ẩm, mốc, bẩn,…) + Lỗi trên Tay Cầm (Nếu có lỗi thì bắt buộc chụp đối với các lỗi có thể hiện trên tay cầm. Nếu không thể thể hiện lỗi trên tay cầm thì ghi chú lại thông tin và lí do cụ thể). + Video thể hiện lỗi của linh kiện (Ví dụ motor bị lỏng hoặc phát ra tiếng kêu lạ, video lỗi cần thể hiện lỗi này). 3/ Quay, chụp quá trình: Tháo các linh kiện lỗi 4/ Quay, chụp quá trình: Thay thế linh kiện |
| Bước 7 | Hoàn thiện sửa chữa | 1/ Quay, chụp ngoại quan sau sửa chữa, 2/ Kiểm tra toàn diện tất cả chức năng, vị trí sau sửa chữa |
| Bước 8 | Kiểm tra sản phẩm sau sửa chữa, bảo hành | 1/ Chạy thử tất cả các tính năng của sản phẩm trong điều kiện thực tế, check log để đảm bảo không còn lỗi và lưu lại video. 2/ Quay video quá trình kiểm tra máy sau sửa chữa |
| Bước 9 | Đăng ký trường hợp sửa chữa, đăng ký bảo hành với Hãng sản xuất | Thực hiện đăng ký các thông tin đã thu thập ở các bước trên gửi cho Hãng sản xuất đánh giá và phê duyệt bảo hành |
| Bước 10 | Lưu trữ linh kiện lỗi đang chờ kết quả bảo hành | Tạm thu các linh kiện lỗi đang chờ kết quả bảo hành. |
| Bước 11 | Bàn giao sản phẩm | 1/ Liên hệ khách hàng, gửi hóa đơn. Khách kiểm tra máy tại chỗ và ký xác nhận đã nhận. 2/ Lập hồ sơ xác nhận hoàn trả sản phẩm 3/ Báo ngày dự kiến thông báo kết quả bảo hành |
| Bước 12 | Nhận kết quả bảo hành từ Hãng sản xuất và thông báo kết quả bảo hành | 1/ Thông báo kết quả bảo hành sau khi nhận thông tin từ Hãng sản xuất 2/ Tiến hành xử lý công nợ và lập biên bản trả lại tiền cọc bảo hành |
| Bước 13 | Thu hồi linh kiện lỗi từ bảo hành | 1/ Thu hồi và lập biên bản thu hồi linh kiện lỗi từ bảo hành. (với các linh kiện được thông báo bảo hành chính thức) 2/ Lưu kho và chờ thông báo tiêu hủy linh kiện lỗi từ bảo hành của Hãng sản xuất |
| Bước 14 | Xử lý linh kiện lỗi từ bảo hành | 1/ Nhận thông báo và hướng dẫn xử lý linh kiện lỗi từ bảo hành của Hãng sản xuất. 2/ Xử lý linh kiện lỗi từ bảo hành và lập biên bản xử lý linh kiện lỗi từ bảo hành theo đúng yêu cầu và hướng dẫn từ Hãng sản xuất. |
PHỤ LỤC THỜI HẠN BẢO HÀNH THIẾT BỊ BAY DJI AGRAS T30
I. Định nghĩa:
Sản phẩm gốc: Là sản phẩm bay không người lái gắn hệ thống phun thuốc trừ sâu DJI AGRAS T30 chính hãng do DJI cung cấp tại thị trường Việt Nam chưa bị thay thế, chỉnh sửa hay can thiệp bởi bên thứ ba không được ủy quyền.
II. Thời hạn bảo hành:






PHỤ LỤC THỜI HẠN BẢO HÀNH THIẾT BỊ BAY DJI AGRAS T25
I/ Định nghĩa:
Sản phẩm gốc: Là sản phẩm bay không người lái gắn hệ thống phun thuốc trừ sâu DJI AGRAS T25 chính hãng do DJI cung cấp tại thị trường Việt Nam chưa bị thay thế, chỉnh sửa hay can thiệp bởi bên thứ ba không được ủy quyền.
II/ Thời hạn bảo hành:












PHỤ LỤC THỜI HẠN BẢO HÀNH THIẾT BỊ BAY DJI AGRAS T50
I/ Định nghĩa:
Sản phẩm gốc: Là sản phẩm bay không người lái gắn hệ thống phun thuốc trừ sâu DJI AGRAS T50 chính hãng do DJI cung cấp tại thị trường Việt Nam chưa bị thay thế, chỉnh sửa hay can thiệp bởi bên thứ ba không được ủy quyền.
II/ Thời hạn bảo hành:














PHỤ LỤC THỜI HẠN BẢO HÀNH THIẾT BỊ BAY DJI AGRAS T25P
I/ Định nghĩa:
Sản phẩm gốc: Là sản phẩm bay không người lái gắn hệ thống phun thuốc trừ sâu DJI AGRAS T25P chính hãng do DJI cung cấp tại thị trường Việt Nam chưa bị thay thế, chỉnh sửa hay can thiệp bởi bên thứ ba không được ủy quyền.
II/ Thời hạn bảo hành:













PHỤ LỤC THỜI HẠN BẢO HÀNH THIẾT BỊ BAY DJI AGRAS T70P
I/ Định nghĩa:
Sản phẩm gốc: Là sản phẩm bay không người lái gắn hệ thống phun thuốc trừ sâu DJI AGRAS T70P chính hãng do DJI cung cấp tại thị trường Việt Nam chưa bị thay thế, chỉnh sửa hay can thiệp bởi bên thứ ba không được ủy quyền.
II/ Thời hạn bảo hành:













PHỤ LỤC THỜI HẠN BẢO HÀNH BỘ SẠC THÔNG MINH C8000
I/ Định nghĩa:
Sản phẩm gốc: Là Bộ sạc thông minh C8000 chính hãng do DJI cung cấp tại thị trường Việt Nam chưa bị thay thế, chỉnh sửa hay can thiệp bởi bên thứ ba không được ủy quyền.
II/ Thời hạn bảo hành:

PHỤ LỤC THỜI HẠN BẢO HÀNH BỘ SẠC THÔNG MINH C10000
I/ Định nghĩa:
Sản phẩm gốc: Là Bộ sạc thông minh C10000 chính hãng do DJI cung cấp tại thị trường Việt Nam chưa bị thay thế, chỉnh sửa hay can thiệp bởi bên thứ ba không được ủy quyền.
II/ Thời hạn bảo hành:

PHỤ LỤC THỜI HẠN BẢO HÀNH BỘ SẠC THÔNG MINH C12000
I/ Định nghĩa:
Sản phẩm gốc: Là Bộ sạc thông minh C12000 chính hãng do DJI cung cấp tại thị trường Việt Nam chưa bị thay thế, chỉnh sửa hay can thiệp bởi bên thứ ba không được ủy quyền.
II/ Thời hạn bảo hành:

PHỤ LỤC THỜI HẠN BẢO HÀNH MÁY PHÁT ĐIỆN D6000i
I/ Định nghĩa:
Sản phẩm gốc: Là sản phẩm Máy phát điện D6000i chính hãng do DJI cung cấp tại thị trường Việt Nam chưa bị thay thế, chỉnh sửa hay can thiệp bởi bên thứ ba không được ủy quyền.
II/ Thời hạn bảo hành:









PHỤ LỤC THỜI HẠN BẢO HÀNH MÁY PHÁT ĐIỆN D12000iE
I/ Định nghĩa:
Sản phẩm gốc: Là sản phẩm Máy phát điện D12000iE chính hãng do DJI cung cấp tại thị trường Việt Nam chưa bị thay thế, chỉnh sửa hay can thiệp bởi bên thứ ba không được ủy quyền.
II/ Thời hạn bảo hành:









PHỤ LỤC THỜI HẠN BẢO HÀNH MÁY PHÁT ĐIỆN D12000iEP
I/ Định nghĩa:
Sản phẩm gốc: Là sản phẩm Máy phát điện D12000iEP chính hãng do DJI cung cấp tại thị trường Việt Nam chưa bị thay thế, chỉnh sửa hay can thiệp bởi bên thứ ba không được ủy quyền.
II/ Thời hạn bảo hành:












PHỤ LỤC THỜI HẠN BẢO HÀNH MÁY PHÁT ĐIỆN D14000iE
I/ Định nghĩa:
Sản phẩm gốc: Là sản phẩm Máy phát điện D14000iE chính hãng do DJI cung cấp tại thị trường Việt Nam chưa bị thay thế, chỉnh sửa hay can thiệp bởi bên thứ ba không được ủy quyền.
II/ Thời hạn bảo hành:















PHỤ LỤC THỜI HẠN BẢO HÀNH PIN MÁY BAY THÔNG MINH DB800
I/ Định nghĩa:
Sản phẩm gốc: Là sản phẩm Pin Máy Bay Thông Minh DB800 (BAX601-30000mAh-52.22V) chính hãng do DJI cung cấp tại thị trường Việt Nam chưa bị thay thế, chỉnh sửa hay can thiệp bởi bên thứ ba không được ủy quyền.
II/ Thời hạn bảo hành:






PHỤ LỤC THỜI HẠN BẢO HÀNH PIN MÁY BAY THÔNG MINH DB1560
I/ Định nghĩa:
Sản phẩm gốc: Là sản phẩm Pin Máy Bay Thông Minh DB1560 (Model: BAX702-30000mAh-52.22V) chính hãng do DJI cung cấp tại thị trường Việt Nam chưa bị thay thế, chỉnh sửa hay can thiệp bởi bên thứ ba không được ủy quyền.
II/ Thời hạn bảo hành:






PHỤ LỤC THỜI HẠN BẢO HÀNH PIN MÁY BAY THÔNG MINH DB2160
I/ Định nghĩa:
Sản phẩm gốc: Là sản phẩm Pin Máy Bay Thông Minh DB2160 (Model: BAX901-41000mAh-52.5V) chính hãng do DJI cung cấp tại thị trường Việt Nam chưa bị thay thế, chỉnh sửa hay can thiệp bởi bên thứ ba không được ủy quyền.
II/ Thời hạn bảo hành:






PHỤ LỤC THỜI HẠN BẢO HÀNH HỆ THỐNG RẢI DJI AGRAS T30
Đang cập nhập
PHỤ LỤC THỜI HẠN BẢO HÀNH HỆ THỐNG RẢI DJI AGRAS T25
Đang cập nhập
PHỤ LỤC THỜI HẠN BẢO HÀNH HỆ THỐNG RẢI DJI AGRAS T50
Đang cập nhập
PHỤ LỤC THỜI HẠN BẢO HÀNH HỆ THỐNG RẢI DJI AGRAS T25P
Đang cập nhập
PHỤ LỤC THỜI HẠN BẢO HÀNH HỆ THỐNG RẢI DJI AGRAS T70P
Đang cập nhập